Bank Delphi + IDEF0 + course text
Replenishment date:
09.04.2022
Sales:
less 10
Refunds:
0
Reviews:
0
Description
The information system "Bank" is designed to automate banking operations.
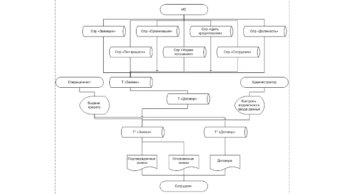
The interaction of an employee with IS is carried out as follows. At the initial stage, the primary information about the loan agreement is analyzed, which includes various documents in paper form. Then, the necessary information is entered in the directory "Client", "Type of loan", "Purpose of lending" and in the process of filling out an application, information is entered in the document "Agreement". Also, in the system it is necessary to fill in a number of auxiliary directories, which include: "Organization", "Employee", "Position", "Loan type", "Repayment form".
Checking the health of the information system was carried out by filling in the entire complex of the presented directories and accessing them by means of documents, which include: application; contract. Then, the filled data tables were opened and the data were compared with the necessary information objects of the studied subject area.
CONTENTS
INTRODUCTION 2
Chapter 1. Technical and economic characteristics of the subject area and enterprise 4
1.1. Characteristics of the enterprise and its activities 4
1.2. Organizational structure of enterprise management 6
1.3. Selecting a set of automation tasks and characterizing existing business processes 8
Chapter 2. Information support for task 14
2.1. Information model and its description 14
2.2. Classifiers and coding systems used 15
2.3. Characteristics of normative, reference, input and operational information 16
2.4. Characteristics of the result information 18
Chapter 3. Software Task 19
3.1. General Provisions (Function Tree and Dialogue Script) 19
3.2. Database characteristics 21
3.3. Structural diagram of the package (call tree of software modules) 22
3.4. Test case of implementation and its description 23
CONCLUSION 31
LIST OF REFERENCES 33
APPENDIX 35
The interaction of an employee with IS is carried out as follows. At the initial stage, the primary information about the loan agreement is analyzed, which includes various documents in paper form. Then, the necessary information is entered in the directory "Client", "Type of loan", "Purpose of lending" and in the process of filling out an application, information is entered in the document "Agreement". Also, in the system it is necessary to fill in a number of auxiliary directories, which include: "Organization", "Employee", "Position", "Loan type", "Repayment form".
Checking the health of the information system was carried out by filling in the entire complex of the presented directories and accessing them by means of documents, which include: application; contract. Then, the filled data tables were opened and the data were compared with the necessary information objects of the studied subject area.
CONTENTS
INTRODUCTION 2
Chapter 1. Technical and economic characteristics of the subject area and enterprise 4
1.1. Characteristics of the enterprise and its activities 4
1.2. Organizational structure of enterprise management 6
1.3. Selecting a set of automation tasks and characterizing existing business processes 8
Chapter 2. Information support for task 14
2.1. Information model and its description 14
2.2. Classifiers and coding systems used 15
2.3. Characteristics of normative, reference, input and operational information 16
2.4. Characteristics of the result information 18
Chapter 3. Software Task 19
3.1. General Provisions (Function Tree and Dialogue Script) 19
3.2. Database characteristics 21
3.3. Structural diagram of the package (call tree of software modules) 22
3.4. Test case of implementation and its description 23
CONCLUSION 31
LIST OF REFERENCES 33
APPENDIX 35
Additional Information
Testing environment: Microsoft Windows 7.Development environment: Delphi 7.
Database management system: Microsoft Office Access.
Contents of the archive: complete project of the information system (sources, database, executable file).
Added another text of the course work with a full description of the program.
I include the IDEF0 model developed in Process Modeler.

